首页 通知公告 行业动态 培训通知 政策文件 相关下载 关于协会
通知公告

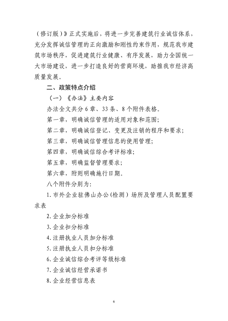
佛山市住房和城乡建设局关于印发建筑行业诚信管理办法
(2022年修订版)的通知

10.png

13.png





佛山市住房和城乡建设局关于印发建筑行业诚信管理办法(2022年修订版)的通知.pdf

关于《佛山市住房和城乡建设局建筑行业诚信管理办法》(2022年修订版)的政策解读.pdf

附件1 市外企业驻佛山办公(检测)场所及管理人员配置要求表.doc

附件2 企业加分标准.doc

附件3 企业扣分标准.doc

附件4 注册执业人员加分标准.doc

附件5 注册执业人员扣分标准.doc

附件6 企业诚信综合考评等级标准.doc

附件7 企业诚信经营承诺书.doc

附件8 企业经营信息表.xl

佛山市南海区建筑业协会网 粤ICP备15011892号
综合办公室:0757-86769656  外联服务部:0757-86763151  市场技术部:0757-81272765  教育培训部:0757-86221457 
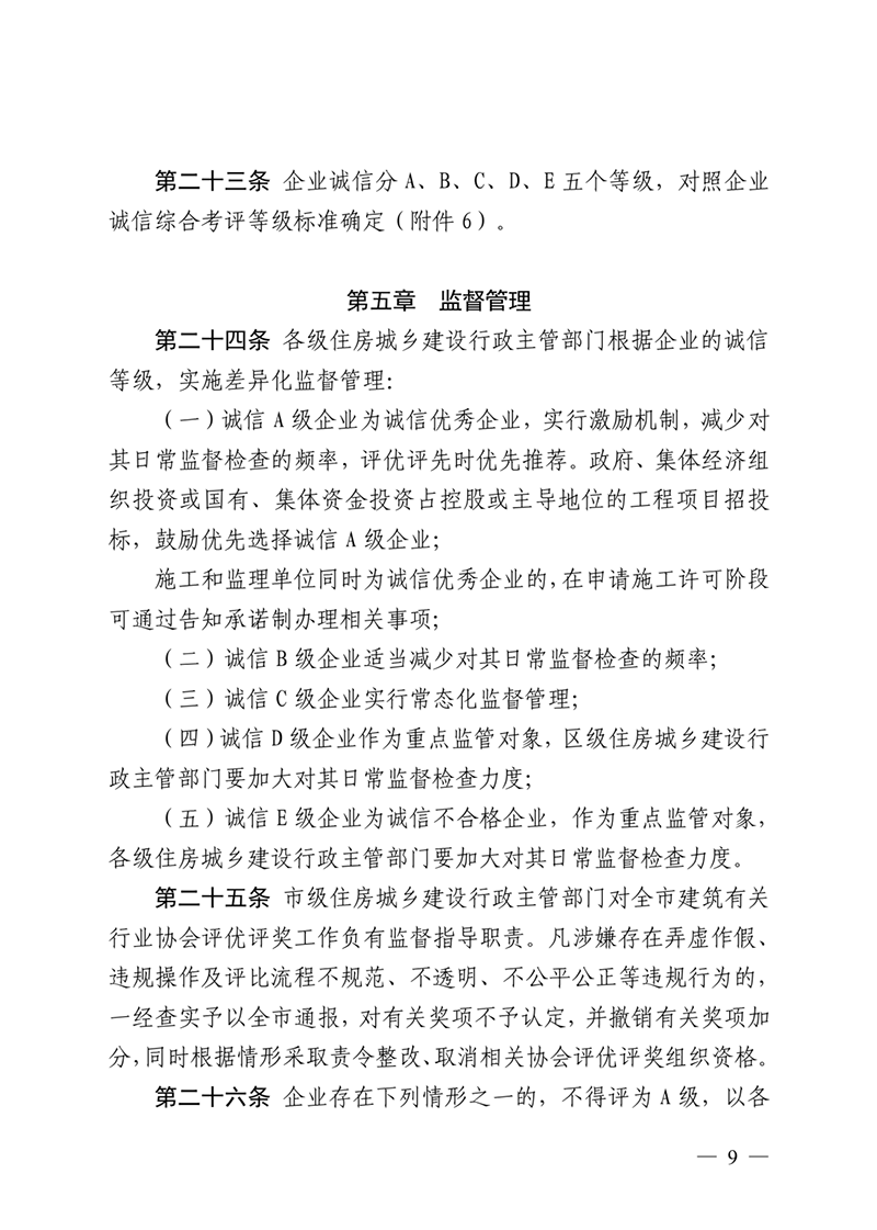
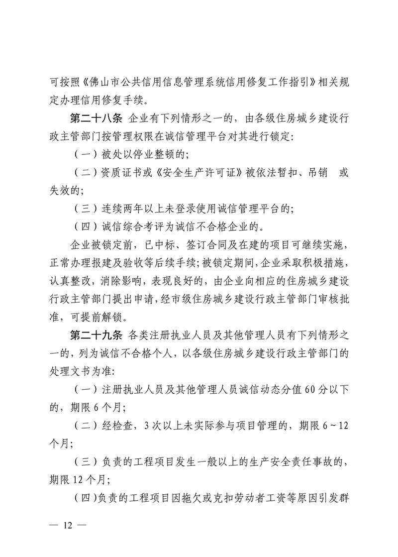
地址:佛山市南海区桂城平洲夏南路58号方舟一号一座2栋502单元  邮编:528200