首页 通知公告 行业动态 培训通知 政策文件 相关下载 关于协会
通知公告

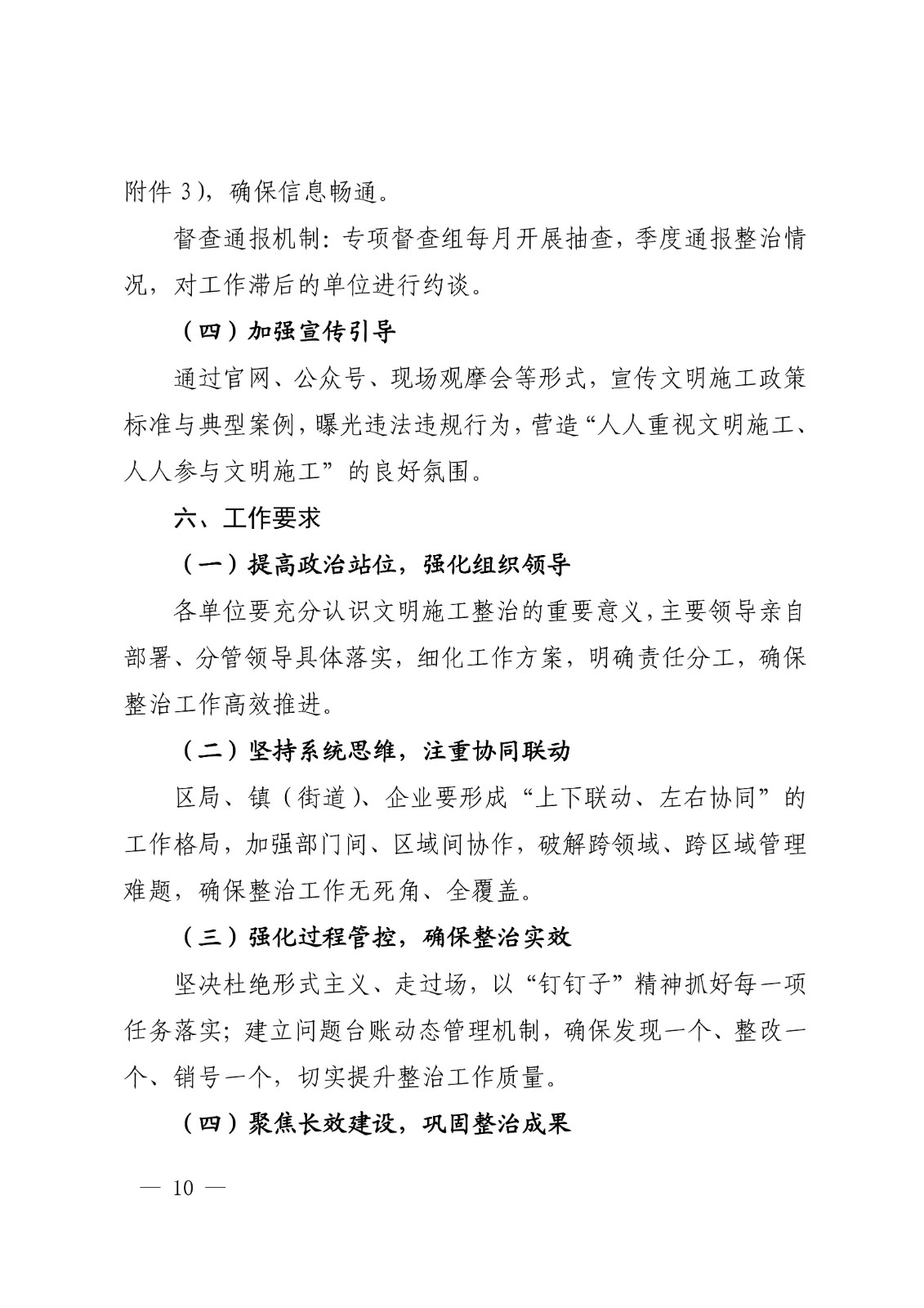
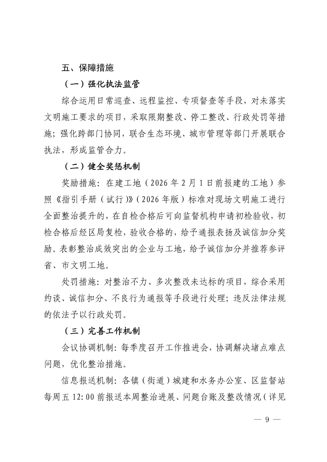
佛山市南海区住房城乡建设和水务局关于印发2026年南海区住建水务系统工程文明施工整治提升行动方案的通知

1767604473454847.jpg

1767604474747054.jpg

1767604474589482.jpg

1767604474367368.jpg

1767604474585748.jpg

1767604474461127.jpg

1767604474186632.jpg

1767604474250454.jpg

1767604474799696.jpg

1767604474671483.jpg

1767604475606846.jpg

1767604475655094.jpg

佛山市南海区住房城乡建设和水务局关于印发2026年南海区住建水务系统工程文明施工整治提升行动方案的通知.pdf

附件1 南海区住建水务系统工程文明施工标准化指引手册(试行)(2026年版).pdf

附件2 :南海区住建水务系统工程文明施工整治标准(2025年版).pdf

附件3: 住建水务系统工地文明施工管理整治提升周报.xlsx

佛山市南海区建筑业协会网 粤ICP备15011892号
综合办公室:0757-86769656  外联服务部:0757-86763151  市场技术部:0757-81272765  教育培训部:0757-86221457 
地址:佛山市南海区桂城平洲夏南路58号方舟一号一座2栋502单元  邮编:528200